
部分平台青少年模式通过输入密码延长使用时间。图片来源:CNNIC
进入青少年模式后,TT语音青少年模式和一般模式版块设置完全相同,没有专属内容池,涉及相亲交友、开黑、踢保、扩列等不适合青少年观看和互动的内容,不能充值,但是可以打赏、发言。
报告还称,所有直播平台体验样本均没有强制实名认证的规定,只需要通过手机号、邮箱等注册或第三方账号例如微信、QQ、微博等登录。
抖音、斗鱼、TT语音的个人资料即使填写未成年人的年龄信息,系统也不会自动跳转青少年模式,必须手动设定。哔哩哔哩(苹果手机)在游客模式状态下可以充值、打赏。

酷狗直播充值协议标注“因使用本服务产生的一切后果不承担责任”。图片来源:CNNIC
在充值环节,大部分平台会在充值协议中注明“青少年特别提醒”,或在充值、打赏时小字标注“不提倡青少年充值”“禁止未成年消费”字样,以提醒家长或者青少年注意。但一直播、花椒直播除外。

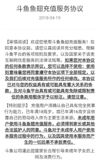
斗鱼充值协议中标注,因使用本服务产生的一切后果不承担责任。图片来源:CNNIC
斗鱼和酷狗直播两大平台在各自充值协议中强调,“对于未成年用户使用本服务过程中的行为,以及因使用本服务产生的一切后果不承担责任”。
值得注意的是,直播平台不同型号手机同价不同币,且最低充值金额不同。9个直播平台中,快手单次充值金额最高,达100万元。抖音首次充值最低可充1元,第二次最低只能充值6元。
TT语音华为手机最低充值6元起,苹果手机最低充值60元起,不同型号手机最低充值金额不相同。斗鱼平台苹果手机1元可购买鱼翅数量0.7个,华为手机1元可购买鱼翅数量1个,不同型号手机的充值所代表的虚拟币值也不同。
报告称,部分平台充值存安全隐患,默认勾选 “小额免密支付”。例如,一直播在充值支付时,会自动勾选“支付宝小额免密支付”,必须手动取消才可改变自动支付方式。

一直播默认勾选开通小额免密支付。图片来源:CNNIC
而在充值退款环节,流程复杂、客服推诿,退款难。
报告称,截至目前,9个直播平台体验样本中,尚无一例成功退款。各个平台退款流程复杂,要求提交手持户口本证明、监护人及未成年人身份证、出生证明等信息资料,体验员普遍存在个人信息安全担忧。
CNNIC称,TT语音线上客服和电话客服互相推诿,酷狗直播、一直播表示,因平台规定或提交资料不全面等原因拒绝退款。(完)
本文素材来自互联网
域名频道资讯站